关注公众号
NEWS CENTER
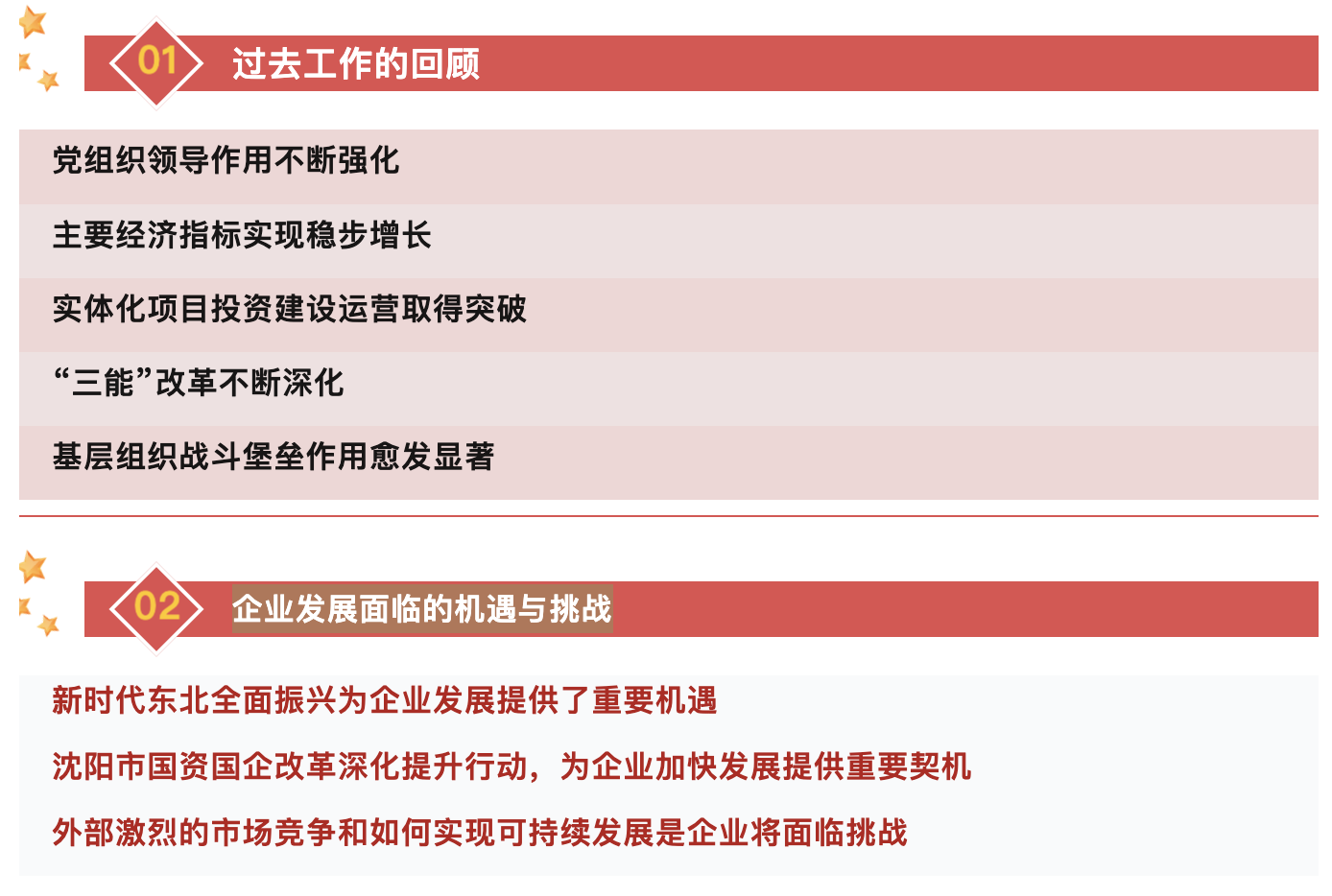
2024年2月29日,在中国共产党沈阳新基发展有限公司党员大会上,党委书记、董事长李治民代表沈阳新基发展有限公司党委作了题为《蓄势奔跑 逐浪前行——努力谱写沈阳环保集团高质量发展新篇章》的工作报告。
董事长致辞
公司简介
组织架构
荣誉资质
科技创新
绿色能源
零碳循环
环境治理
环保设备
公司要闻
企业动态
信息公开
党群工作
纪检监察
工会群团
企业定位
企业使命
企业愿景
企业价值观
经营理念
价值观导向
地址:沈阳市市府大路262号甲新华科技大厦A座
电话:024-25905566
邮箱:xjfz_zhb@163.com